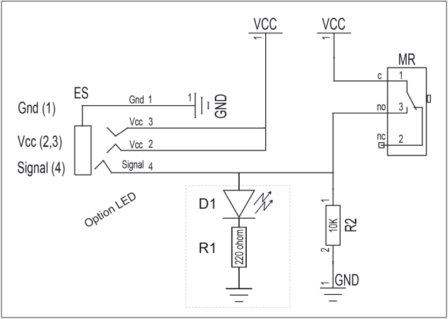
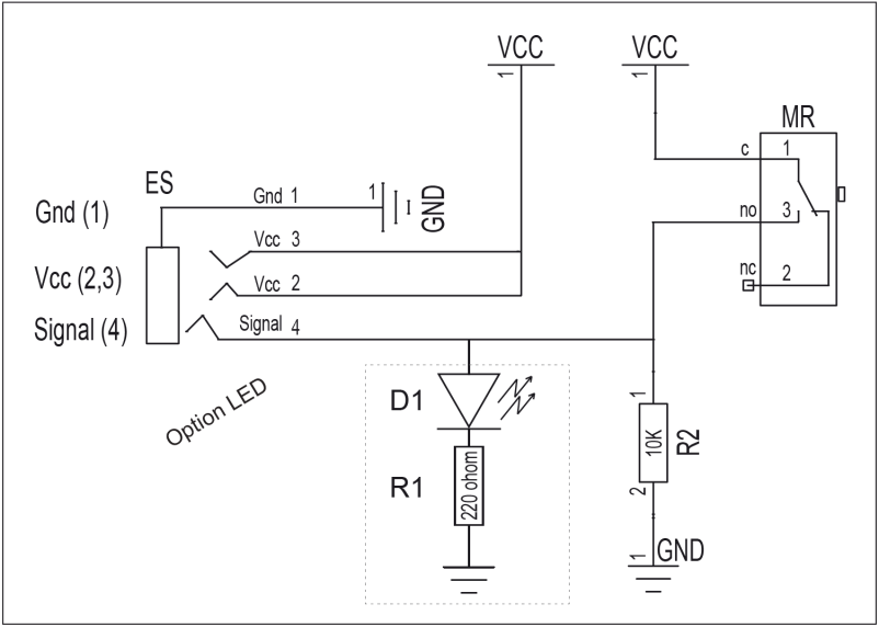
Micro-rupteur à galet
Module équipé d'un micro-rupteur à levier avec galet qui est implanté perpendiculairement à la carte. Il se connecte sur une entrée numérique de l'interface.
Ce capteur à contact permet de détecter une action mécanique comme le passage d'une came sur le galet pour déclencher ou arrêter un processus.
On exploite l'état du micro-rupteur (libéré ou enfoncé) à l'aide d'une instruction de test de l'entrée numérique sur laquelle il est connecté.
Option LED : il est possible de braser une LED sur le repère D1 sérigraphié sur la carte et un résistor 220 ohms sur le repère R1, afin de visualiser l'état du bouton poussoir. (LED allumée = BP enfoncé ; LED éteinte = BP relâché).

