L'algorigramme
La programmation d'une structure décisionnelle
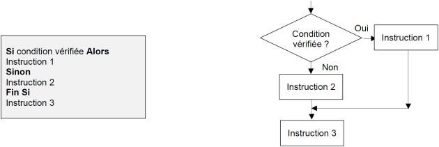
Si ... Alors
La structure Si ... Alors est la structure de décision la plus simple, on la retrouve dans tous les langages. Elle permet d'exécuter une série d'instructions ou commandes lorsqu'une condition est réalisée.
Lorsqu'une instruction Si est suivie de plusieurs instructions, il est essentiel de terminer la série d'instructions par le mot-clé Fin Si.
Remarque : il est possible de définir plusieurs conditions avec les opérateurs logiques ET et OU (AND et OR).


